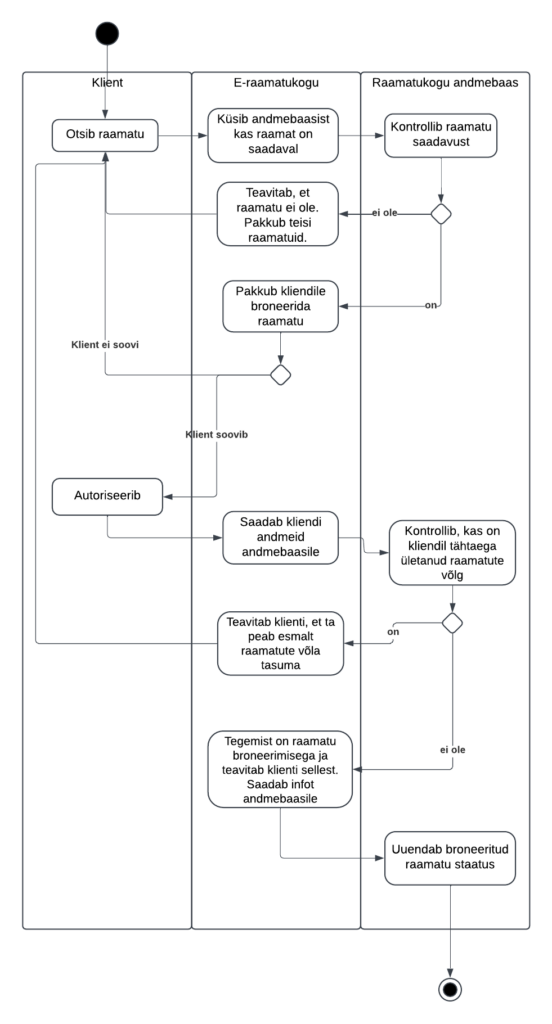
Диаграмма активности

  • algussõlm – väike must muna, millega algoritm algab, sellest väljub alati üks voog
  • toiming  – ümardatud nurkadega ristkülik, nendesse kirjutatakse käsud, mida algoritmis täidetakse
  • voog  – nool, mis näitab üleminekuid ühest toimingust teise toimingusse; korrektne on, kui igasse toimingusse siseneb üks voog ning väljub samuti üks voog
  • otsustuspunkt– väike romb, mis tähistab otsuse tegemise kohta: vastavalt harude juurde kirjutatud tingimusele valitakse toimingute voogude vahel; vastavus if-lausega
  • tegevuse lõpp  – must mumm, millega algoritm lõppeb